〖壹〗 、彭志勇的抗疫经历与感悟彭志勇是武汉大学中南医院ICU主任,曾参与2003年SARS、2016年禽流感等重大疫情的救治工作。在新冠疫情中 ,他再次站在抗击疫情的第一线,带领团队抢救重症患者 。在接受财新记者采访时,彭志勇提到了一位正在好转的新冠肺炎患者,因无法承担一周20万的治疗费用而放弃治疗 ,最终离世。

〖贰〗、在近来阶段,还没有针对新冠病毒的特效药,ICU的主要任务是帮助病人维持机体 ,不同的病人有不同的症状,呼吸困难我们就给病人供氧,肾功能衰竭就给病人透析 ,休克就用ECMO(体外心肺支持)抢救,病人缺什么我们就给他补充什么,维持他的生命 ,等病人的淋巴细胞逐渐往上升,免疫力慢慢恢复,就能把病毒清除掉。
〖叁〗、一开始翁秋秋被送到发热科 ,到2020年1月11日凌晨一两点,被转入急救室抢救,很快又进了重症监护室。再然后,就是永别 。是她的丈夫放弃治疗的。在花光借来的二十来万医药费 ,翁秋秋的病情没有好转后,她的丈夫陈勇(化名)最终签下放弃治疗的同意书。一个小时后,也就是13点46分 ,翁秋秋过世了 。
〖肆〗 、若没有国家免费治疗,大量普通家庭可能因新冠肺炎ICU治疗费用而倾家荡产。具体分析如下:实际案例:20万治疗费压垮家庭疫情初期,一名32岁孕妇感染新冠肺炎 ,其家庭借债20余万元支付医疗费用后,丈夫被迫签署“放弃治疗 ”同意书。
〖伍〗、治疗一个新冠肺炎ICU患者,在没有国家免费治疗的情况下 ,费用大约需要71万元左右,若没有国家兜底,很多普通家庭将面临崩溃 ,甚至倾家荡产 。具体分析如下:ICU治疗费用高昂:每天输液两瓶白蛋白,每瓶425元。丙球蛋白每天八瓶,每瓶600元。人工心肺机开机费用5万,用一天2万元 。
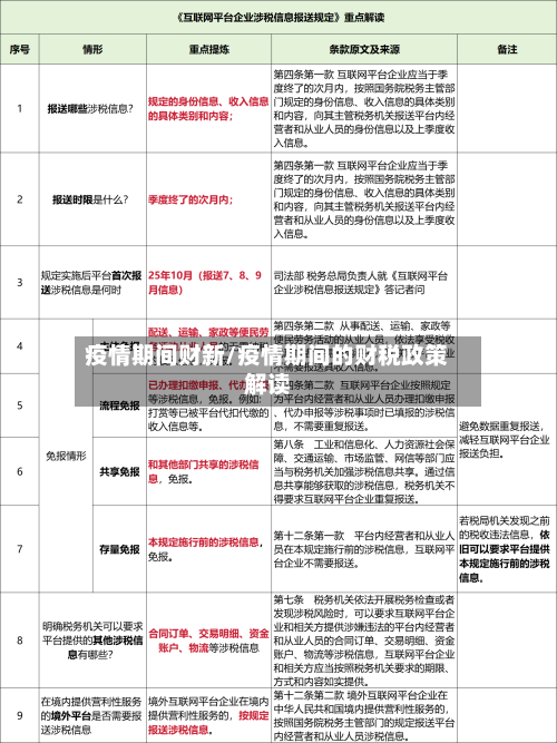
〖陆〗、遇到家人进ICU后感觉没有医生管的情况 ,首先应通过正规渠道与医院沟通了解真实情况,再根据沟通结果采取进一步措施。 以下是具体分析:关于“没有医生管”的感受ICU的医护配置与工作模式:ICU通常实行24小时不间断监护,医护人员包括医生 、护士、呼吸治疗师等 ,分工明确。

中国制造业在疫情下复苏速度超出预期,近来正经历近十年来最快扩张,展现出高度弹性 ,且经济总量有望保持正增长 。具体表现及原因如下:复苏表现增长速度:据《财新》报道,中国制造业正经历自2010年以来最快的增长,供需双方都以近10年来最快的速度恢复。
底气与信心:快速复苏和经济结构优化为应对风险挑战提供支撑 ,例如高端制造业增长显著、投资结构向高科技和民生领域倾斜。潜在挑战:全球疫情反复 、外部贸易摩擦、国内消费复苏持续性等仍需关注,但整体趋势向好。
防疫胜利的红利:中国率先控制疫情,制造业恢复正常生产 ,而欧美国家因疫情困扰,工厂无法正常开工,市场供应份额转移至中国企业 。例如,8月中欧班列发车数量同比增长62% ,发送货物同比增长66%。政策支持:国家将老百姓生命放在首位,采取封城封国等极端模式扑灭疫情,为经济复苏奠定基础。
中国制造业活动正以近十年来最快速度增长 ,7月Markit制造业PMI达58,连续第三个月扩张 。具体分析如下:制造业扩张的核心数据Markit制造业采购经理人指数(PMI)7月为58,较6月的52显著上升 ,且高于路透社经济学家预期的53。
月财新中国制造业PMI为53,虽较5月下降0.7点至近三个月最低值,但仍稳守荣枯线(50) ,显示制造业总体保持扩张态势。核心数据对比与趋势分析财新PMI:6月值为53,环比下降0.7点,为最近三个月最低值 ,表明制造业增长速度有所放缓 。
月财新制造业PMI为53,显示经济保持扩张态势,复苏韧性较强。以下是具体分析:PMI数值含义PMI(采购经理指数)以50%为荣枯分界线,高于50%表明经济扩张 ,低于50%则反映经济收缩。6月财新制造业PMI为53,虽较前期有所回落,但仍处于扩张区间 ,说明制造业整体保持增长态势 。
月中国制造业PMI值重回荣枯线以上,显示制造业景气度有所回升,但回升动力有限且存在结构性特征 ,整体仍处于修复阶段。
财新制造业PMI处于扩张区间 整体情况:6月财新中国制造业PMI录得58,微升0.1个百分点,为2021年6月以来比较高 ,处于扩张区间。样本差异:财新PMI样本企业数量较少,主要集中在东部沿海地区,且主要是民营企业 ,与国统局PMI的样本结构存在差异,这可能是两者背离的主要原因之一 。